Настройки обмена с весами регулируются в меню "Настройки сервера" во вкладке Весы.
Прогрузка товаров
Для прогрузки товаров на весы необходимо:
- В магазине All заполнить справочник групп весовых товаров. Подробнее можно прочитать в статье "Подраздел "Справочники". Группы из заполненного справочника будут выгружаться в БД
Dictionariesв таблицуTmcscalegroup. Для любого необходимого магазина заполнить справочник товаров для прогрузки на весы, в БД
Dictionariesв таблицуTmcscale. Товары на весы выгружаются в соответствии с указанной группой весовых товаров, код соответствующей группы будет храниться в полеtmcscalegroupcode. Подробнее о добавлении товаров можно прочитать в статье "Подраздел "Справочники".
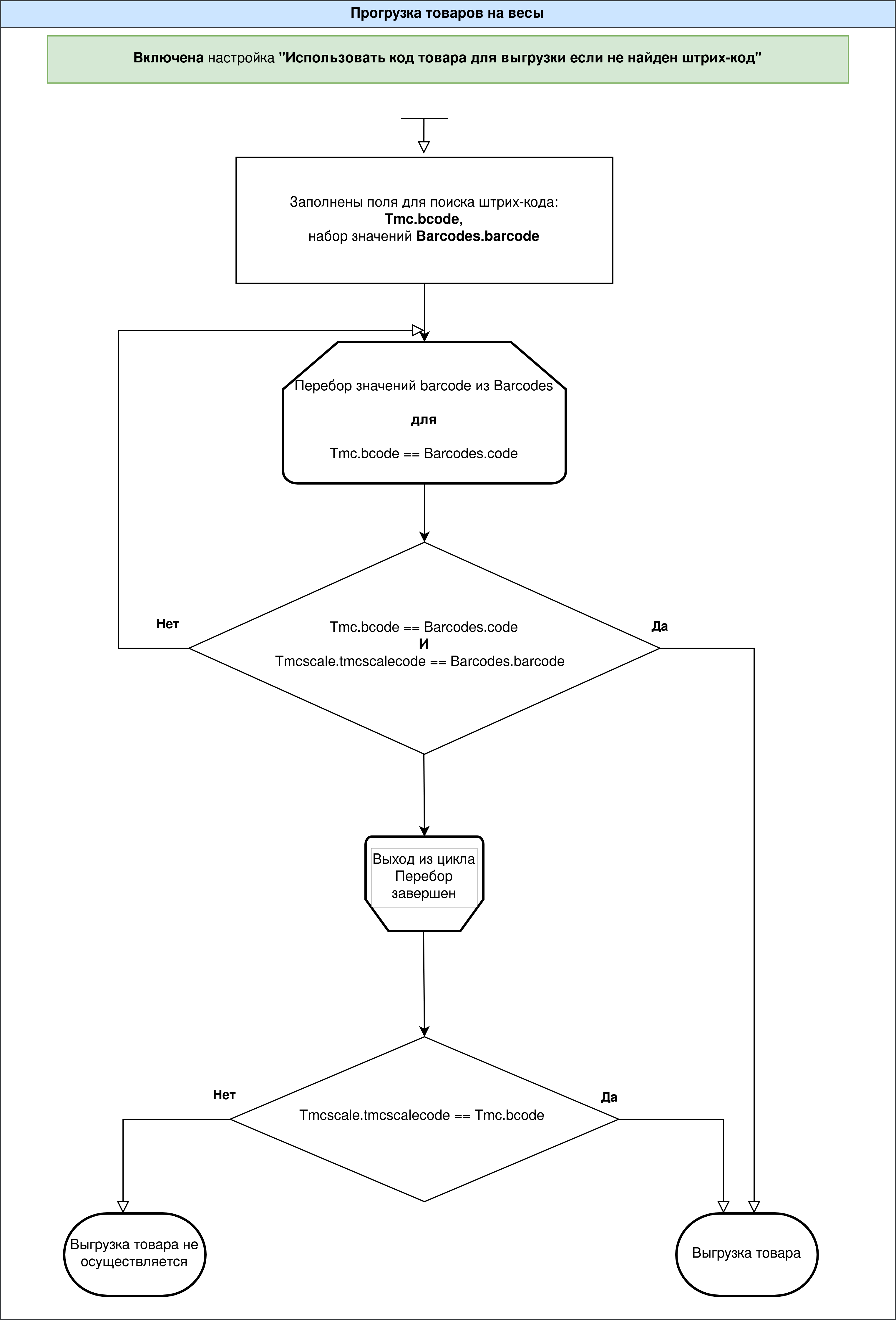
Для формирования справочника товаров для прогрузки на весы необходимо учитывать настройку "Использовать код товара для выгрузки если не найден штрих-код".При формировании справочника необходимо учитывать, что дополнительный штрих-код (полеbarcode) в БДDictionariesтаблицеBarcodes, должен соответствовать коду товара из БДDictionariesтаблицыTmc.При включенной настройке товары будут выгружены следующим образом:
Должны быть заполнены:Штрих-коды (поле
bcode) в БДDictionariesтаблицеTmc.Дополнительные штрих-коды (поле
barcode) в БДDictionariesтаблицеBarcodes.
Если дополнительный штрих-код не указан, то используется только штрих-код (полеbcode) из БДDictionariesтаблицыTmc.
ПримерыКод товара и дополнительный штрих-код сформированы в соответствии с настройками и имеют длину 5 символов.
Включена настройка "Использовать код товара для выгрузки если не найден штрих-код".
Пример 1. Заданы код и дополнительный штрих-код товараВ БД
DictionariesтаблицеTmcзаполнены поля:- code – 204,
- bсode – 05204,
- name – Карамель леденцовая "Апельсин",
- price – 5.0.
В БД
DictionariesтаблицеBarcodesзаполнены поля:- code – 204,
- barcode – 05204,
- name – Леденцы "Апельсин",
- price – 4.55.
В БД
Dictionariesв таблицуTmcscaleзаписаны значения из таблицыBarcodes:- tmccode – 204,
- tmcscalecode – 05204,
- name – Леденцы "Апельсин",
- price – 4.55.
После выгрузки на весах будут сохранены и отображены следующие данные:
название – Леденцы "Апельсин",
цена – 4.55.
Пример 2. Задан код товара, дополнительный штрих-код не найденВ БД
DictionariesтаблицеTmcзаполнены поля:- code – 204,
- bсode – 05204,
- name – Карамель леденцовая "Апельсин",
- price – 5.0.
В БД
Dictionariesв таблицуTmcscaleзаписаны значения из таблицыTmc:- tmccode – 204,
- tmcscalecode – 05204.
После выгрузки на весах будут сохранены и отображены следующие данные:
название – Карамель леденцовая "Апельсин",
цена – 5.0
Пример 3. Код товара не соответствует дополнительным штрих-кодамВ БД
DictionariesтаблицеTmcзаполнены поля:- code – 204,
- bсode – 90961,
- name – Карамель леденцовая "Апельсин",
- price – 5.0.
В БД
DictionariesтаблицеBarcodesзаполнены поля в нескольких записях:- code – 204,
- barcode – 05204,
- name – Леденцы "Апельсин",
- price – 4.55.
- code – 204,
- barcode – 05255,
- name – Леденцы "Апельсин",
- price – 5.15.
- code – 204,
- barcode – 05299,
- name – Леденцы "Апельсин",
- price – 5.55.
В БД
Dictionariesв таблицуTmcscaleзаписаны значения из таблицыTmc:- tmccode – 204,
- tmcscalecode – 90961.
После выгрузки на весах будут сохранены и отображены следующие данные:
название – Карамель леденцовая "Апельсин",
цена – 5.0.
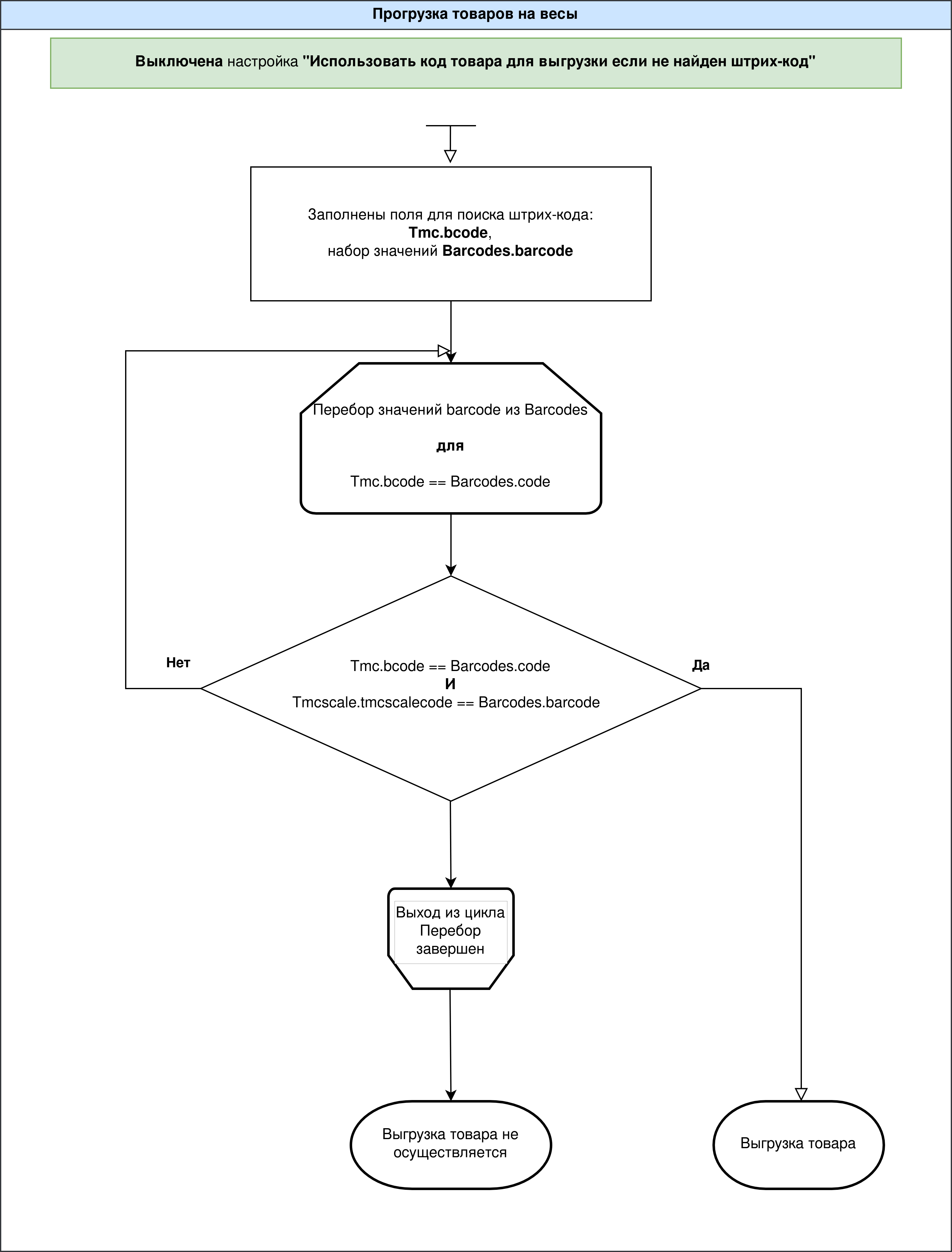
При выключенной настройке товары будут выгружены только с использованием штрих-кода:
Должны быть заполнены (см. "Пример 1. Заданы код и дополнительный штрих-код товара"):Штрих-коды (поле
bcode) в БДDictionariesтаблицеTmc.Дополнительные штрих-коды (поле
barcode) в БДDictionariesтаблицеBarcodes.
Все товары из заполненного справочника выгружаются из БД
Dictionariesв таблицуTmcscaleв соответствии с указанной группой весовых товаров, код соответствующей группы будет храниться в полеtmcscalegroupcode.Количество plu, прогружаемых на весы, не должно превышать количество, предусмотренное для конкретной модели весов (см. официальную документацию по используемому оборудованию).
Создать задачу на выгрузку по магазинам, содержащую справочник товаров для прогрузки на весы (выбрать из списка "Справочники" пункт "Связка товаров с весовыми товарами [
tmcscale]").Например, задача на выгрузку для весов Mertech должна включать справочники цен (Prices), товаров (Tmc), штрих-кодов (Barcodes), связка с весовыми товарами (Tmcscale).Подробнее о создании задач на выгрузку можно прочитать в статье "Задачи на выгрузку".
- В настройках весов задать группу весовых товаров для прогрузки.
При прогрузке товаров необходимо учитывать, что весы по-разному обрабатывают получаемую цену товара. Правила передачи цен на весы регулируются настройкой "Передавать дробную цену на весы":
- При значении
onкассовый сервер передает на весы дробную цену в целых единицах, например, рубли в копейках. В этом случае округление на весах устанавливается в соответствии с локальными настройками оборудования. - При значении
offна весы будут переданы только те товары, цена для которых не имеет дробной части, например 5.00. Если цена товара содержит дробную часть, например 3.45, то такой товар не будет загружен, в лог выводится информация о количестве загруженных и не загруженных товаров.
Прогрузка формата штрих-кода
Для корректной прогрузки необходимо скорректировать структуру штрих-кодов в соответствии с настройками, предусмотренными для конкретной модели весов (см. официальную документацию по используемому оборудованию).
Формат штрих-кода товара определяет данные, которые хранятся в штрих-коде. В настоящее время на весы с кассового сервера по умолчанию прогружается формат EAN-13, который включает следующие блоки:
Префикс штрих-кода – состоит из 2-х символов и используется при идентификации товара на кассе.
Код товара – это штрих-код товара. Состоит из 5-ти символов и сохраняется в БД
Dictionariesв таблицеTmcили в БДDictionariesв таблицеBarcodes.Для весов типа
CASдлина кода товара может быть увеличена до 6 символов. Для этого префикс штрих-кода должен иметь значение "00".- Вес (количество) товара – состоит из 5-ти символов и получается с весового модуля.
- Контрольная сумма – состоит из одного символа, задана в соответствии с внутренней логикой работы весов.
При прогрузке товаров на весы префикс штрих-кода получается из справочника. Если в справочнике префикс штрих-кода не задан, то значение префикса будет получено из настройки префикса, заданной в "Настройках сервера" во вкладке Весы.
На весы могут быть загружены как весовые, так и штучные товары. По умолчанию считается, что товары весовые. При использовании штучных и весовых товаров необходимо, чтобы в БД Dictionaries в таблице Units были заданы:
- штучные товары с кодом единицы измерения
1и флагом0, - весовые товары с кодом единицы измерения
2и флагом1.
При определении единицы измерения товара используется значение кода единицы измерения, указанное для товара в БД Dictionaries в таблице Tmc или в БД Dictionaries в таблице Barcodes. Данные о единице измерения выгружаются на весы в составе plu.
При печати этикетки на весах количество штучного товара указывается с клавиатуры весов, а количество весового товара получается с весового модуля. В штрих-код товара печатается соответственно количество либо вес.
Прогрузка товаров с переоценками
Данные о переоценках получаются из БД Dictionaries из таблицы pricesTemp.
Для корректной прогрузки в БД Dictionaries в таблице pricesTemp в поле barcode должен быть указан валидный штрих-код товара.
Товары с переоценками прогружаются на весы с наступлением даты и времени начала переоценки при выполнении следующих условий:
- ранее уже была выполнена задача выгрузки товаров на весы, во время которой КС определяет наличие переоценок,
- запущена задача "Прогрузка переоценок на весы".
Если задача на выгрузку остановлена, то прогрузка не осуществляется. Если задача на выгрузку запущена, но не доступны весы, то проверка доступности весов будет осуществляться каждые 10 секунд. Прогрузка товаров с переоценками производится сразу при обнаружении оборудования.
Включена настройка "Не выгружать товары с нулевой ценой".
В БД Dictionaries таблице Tmc заполнены поля:
- code – 111,
- bсode – 111,
- name – Карамель леденцовая "Апельсин",
- price – 0.0.
В БД Dictionaries таблице Barcodes заполнены поля:
- code – 111,
- barcode – 111,
- price – 0.0.
В БД Dictionaries в таблице pricesTemp заполнены поля:
- barcode – 111,
- effectivedate – 2025-05-13 15:05:00,
- doctype – 1,
- price – 55.0,
- effectivedateend – 2025-05-14 15:05:00.
После окончания действия переоценки на весах будет отображена цена из переоценки:
цена – 55.0.
В БД Dictionaries таблице Tmc заполнены поля:
- code – 111,
- bсode – 111,
- name – Карамель леденцовая "Апельсин",
- price – 0.0.
В БД Dictionaries таблице Barcodes заполнены поля:
- code – 111,
- barcode – 111,
- price – 34.0.
В БД Dictionaries в таблице pricesTemp заполнены поля:
- barcode – 111,
- effectivedate – 2025-05-15 15:05:00,
- doctype – 1,
- price – 55.0,
- effectivedateend – 2025-05-23 15:05:00.
После окончания действия переоценки на весах будет отображена цена из штрих-кода:
цена – 34.0.


