Начиная с версии 4.6.300-5 поддержано для ФР Атол.
Для работы с ТС ПИоТ файл лицензии должен содержать модуль tspiotesm. Подробнее об этом можно прочитать в разделе "Новый формат лицензии .li4".
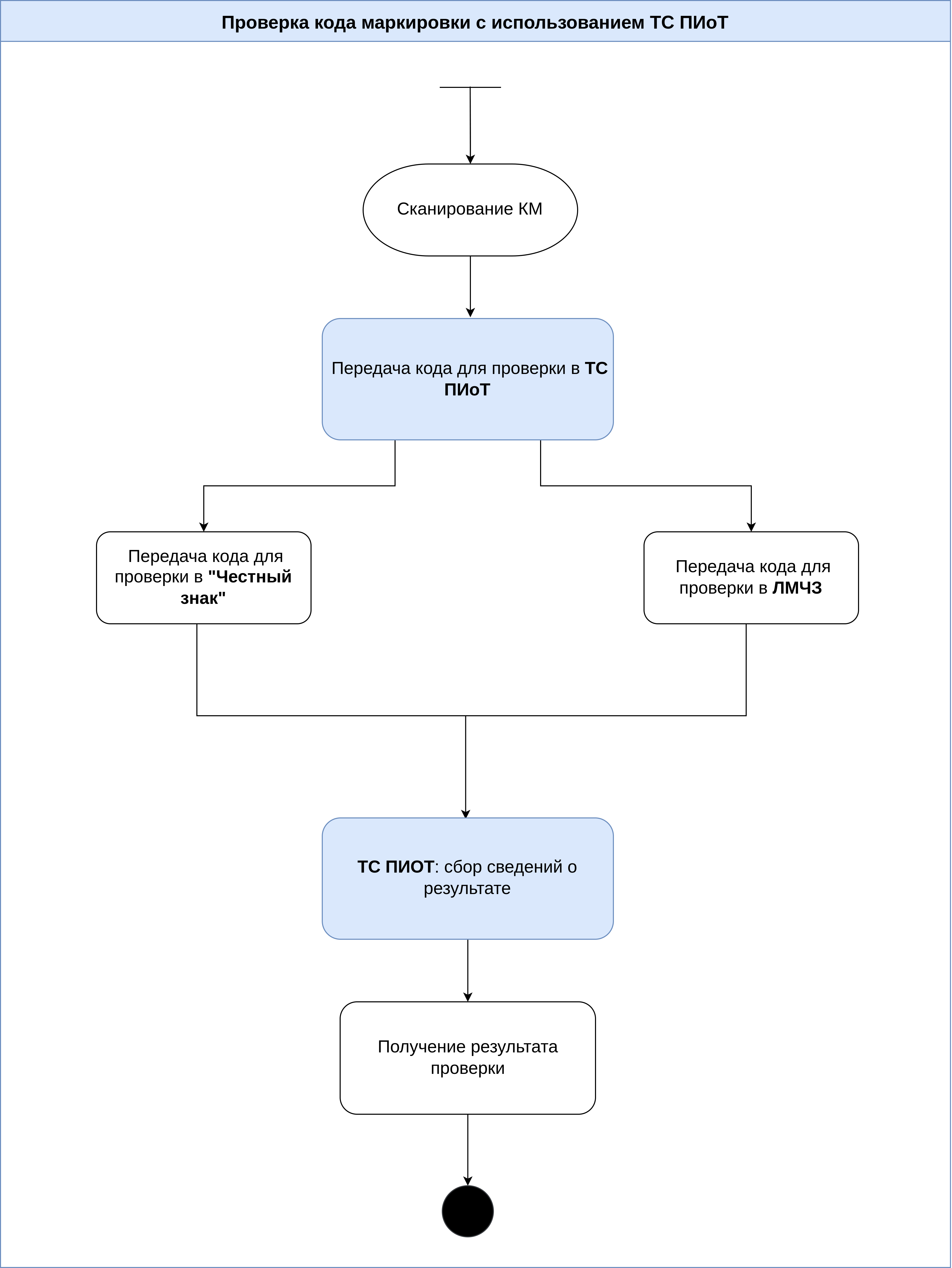
В кассовом ПО Artix реализована интеграция с Техническим средством получения информации о товаре (ТС ПИоТ). ТС ПИоТ – это программный модуль, который осуществляет обмен данными с системой маркировки «Честный знак» в реальном времени.
Конфигурирование модуля
Для использования модуля необходимо:
Установить пакет
artix-esm, выполнив команду:aptitude install artix-esm
Активировать модуль в конфигурационном файле
/linuxcash/cash/conf/ncash.ini.d/esm.iniв секции[plugins].Наименование Типа данных Возможные значения Описание Примечание esmservice строковый - on
- off
Сервис для работы с "Единым Сервисным Модулем" (ЕСМ) По умолчанию
offПример настройки[plugins] ; Сервис для работы с "Единым Сервисным Модулем" (ЕСМ) esmservice = on
Настроить модуль в конфигурационном файле
/linuxcash/cash/conf/ncash.ini.d/esm.iniв секции[ESM].Наименование Типа данных Описание Примечание orchestratorPort числовой Порт HTTP-сервера оркестратора ЕСМ для обработки REST-запросов По умолчанию
51077orchestratorTimeout числовой Таймаут обращения к оркестратору ЕСМ По умолчанию
10Пример настройки[ESM] ; Порт HTTP-сервера оркестратора ЕСМ для обработки REST-запросов ; по умолчанию 51077 ;orchestratorPort = 51077 ; Таймаут обращения к оркестратору ЕСМ ; по умолчанию 10 секунд ;orchestratorTimeout = 10
При необходимости настройки модуля ЕСМ могут быть изменены в следующих файлах:
/etc/esp/esm/um/config-orchestrator.yml– для сервиса модуля ТС ПИоТesm-orchestrator,/etc/esp/esm/um/config_<id экземпляра>.yml– для сервиса экземпляра драйвера ТС ПИоТesm-cm-<id экземпляра>,/etc/esp/lmcontroller/config.yml–для сервиса контроллера ЛМЧЗesm-lm-controller.После изменения настроек необходимо перезапустить соответствующий сервис командой:
service <название_сервиса> restart
Проверка кода маркировки
Работает с модулями markedgoods, draftbeer и motp.
Для включения логики проверки кода маркировки в ТС ПИоТ необходимо:
Настроить в конфигурационном файле
/linuxcash/cash/conf/ncash.ini.d/markedgoods.ini:Пример настройки[plugins] markedgoods = on [MarkedGoods] enableMarkVerifyCrpt = true markVerifyCrptService = esm
Раскомментировать и настроить секцию с регулярным выражением.
Пример настройки[MarkedGoods.Common] mask = "01(?<barcode>[0-9]{14})(21.{13}\s93.{4}|21.{13}\s91.{4}\s92.{44}|21.{6}\s93.{4}|21.{6}\s91.{4}\s92.{44}\s*(3103[0-9]{6})?)"
Принцип работы
При запуске кассы происходит поиск доступного экземпляра драйвера ТС ПИоТ для подключенных ККТ. Если экземпляр для ККТ:
- отсутствует, то он будет создан,
- не зарегистрирован, то он будет зарегистрирован.
Если нет доступных ККТ или произошла ошибка при работе с ТС ПИоТ, то будет выведен диалог ошибки "Не удалось подключиться к драйверу ТС ПИоТ. Работа с кодами маркировок недоступна".
При добавлении маркированного товара в чек отсканированный код маркировки отправляется в программный модуль ТС ПИоТ.
